建院要闻NEWS

喜报!OD(中国)一站式服务平台一站式服务中心案例成功入选自治区职业院校 “三全育人”典型学校优秀案例

时间:2022-07-11 来源:

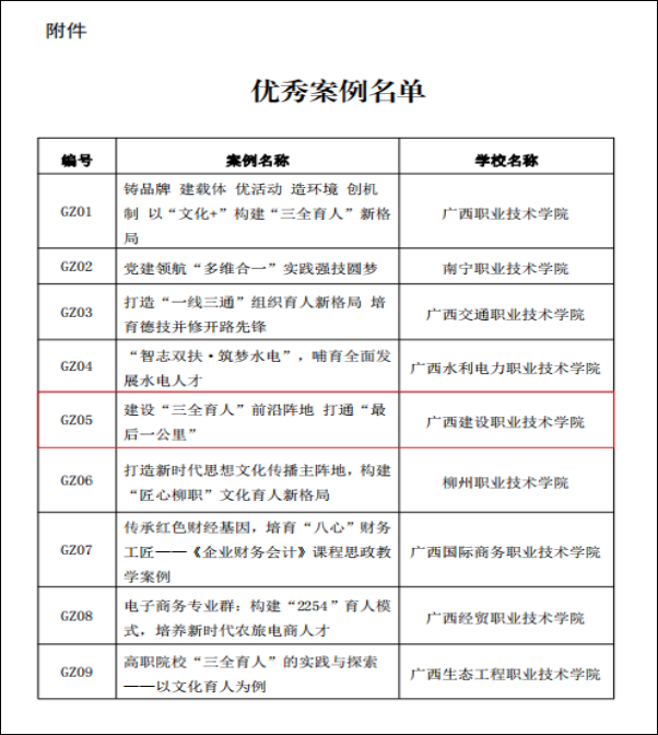
广西建院7月10日讯(党委学生工作部 文/杨海基 图/蒋棻)近日,自治区教育厅公布了职业院校“三全育人”典型学校优秀案例评选结果。我校一站式服务中心案例《建设“三全育人”前沿阵地  打通“最后一公里”》入选自治区职业院校“三全育人”典型学校优秀案例。

据悉,此次案例评选活动对标对表教育部《职业院校“三全育人”典型学校建设指南》,旨在推进我区职业院校“三全育人”综合改革,构建全员协同、全程覆盖、全方位渗透、职业教育特色突出的育人体系,进一步推动职业院校“三全育人”典型学校培育建设工作。

2019年8月,学校一站式服务中心建成并投入使用,持续深化“放管服”改革,以“多快好省”为建设目标,切实推动为学生办实事办好事,成为学校服务学生的“第一窗口”。一是推进信息服务,立足学生拓宽校园服务渠道。以“方便、高效、舒心”为原则,打造“线上+线下”服务空间,现有线下服务中心占地480平方米,并持续打造一站式网上服务大厅。二是打破部门壁垒,围绕学生建立互联互通机制。设置业务办理区、办公区等五个区域,现已进驻院办、学工、教务、招就、工会、财务、后勤、团委等11个部门。三是依靠学生主体,激发学生开展自我服务动力。设置110多个勤工助学岗,学生通过统一管理、集中培训,轮值上岗,可集中办理学生档案管理、新生学生证办理、火车优惠卡办理等35项业务。建成三年多来,一站式服务中心共接收办理234500余人次,日均服务师生260余人次,业务办结率100%,有效解决师生在以往的学习和工作中“材料反复交、办事反复跑”的难题,成为服务全校的“百事通”,实现服务育人零距离,相关工作经验曾获《广西日报》《八桂教育》专题报道。

学校将以此次入选为契机,持续深化“三全育人”综合改革,大力推进“一站式”学生社区综合管理模式建设,弘扬工匠精神,为培养更多高素质技术技能人才、能工巧匠贡献建院智慧、建院力量。

审核:党委宣传部 龚 

编辑:党委宣传部 韦植巍


文件通知

文件通知


优秀案例名单

优秀案例名单


学校党委书记刘晓红检查一站式建设情况

学校党委书记刘晓红检查一站式建设情况


一站式服务中心工作经验获《广西日报》专题报道

一站式服务中心工作经验获《广西日报》专题报道